首页
关于新利体育
捷豹事业部
服务与支持
资讯中心
投资者关系
职业发展
联系我们
菜单
首页
关于新利体育
公司介绍
发展历程
资质荣誉
宣传视频
捷豹事业部
螺杆压缩机事业部
真空泵事业部
无油压缩机事业部
空气后部处理事业部
活塞压缩机事业部
服务与支持
售前咨询
售后服务
常见问题
资讯中心
新利体育资讯
行业资讯
党的建设
投资者关系
股票动态
信息披露
职业发展
新利体育文化
招聘动态
联系我们
联系方式
经销商地区分布
在线地图
CN
EN
全国服务电话:
400-611-3080
东亚机械
小程序二维码
Investor relations
投资者关系
股票动态
信息披露
立即搜索
热门搜索:
定期公告
查找资料
选择产品及资料类型搜索相关资料
请选择下载类别
新利体育公告
请选择下载类型
2021年度报告全文
在线预览
电子书下载
2021年年度报告摘要
在线预览
电子书下载
公司2022年年度报告摘要
在线预览
电子书下载
2022年年度报告全文
在线预览
电子书下载
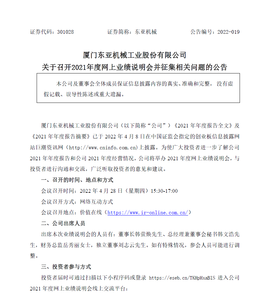
关于召开2021年度网上业绩说明会并征集相关问题的公告
在线预览
电子书下载
关于召开2021年年度股东大会通知的公告
在线预览
电子书下载
关于2021年度募集资金存放与使用情况的专项报告
在线预览
电子书下载
关于2021年度利润分配预案的公告
在线预览
电子书下载